网站首页
Home
中心概况
About
中心简介 Introduction
组织机构 Administration
学术委员会 Academic Comm
新闻动态
News
实时新闻 News
学术会议 Conference
国际研讨会 IWCRB
学术交流 Academic Exchange
学术队伍
Team
学术带头人 Academic Leader
研究骨干 Researcher
科学研究
Research
研究方向 Objects
重点研发计划 Objects
国家自然基金 NSFC
省部级项目 Provincial Program
重大企业项目 Enterprise Projects
优秀博士论文 Ph.D Dissertation
成果转化
App
危险评价 Evaluation
监测预警 Monitoring
预防治理 Prevention
应用案例 Application
防治技术
Technology
研究进展 Research Progress
冲击理论 Burst Theories
监测平台 Monitoring Platform
监测方法 Monitoring Methods
治理技术 Prevention
资源共享
Download
学术报告 PPT
学术论文 Papers
专业著作 Monograph
学术奖励 Awards
专利著作权 Patent
法律法规
Laws & Reg
煤矿安全规程 Mining Laws
冲击地压细则 Prevention Rules
测定监测防治标准 National Standard
其他法律法规文件 Others Rules
联系我们
Contact
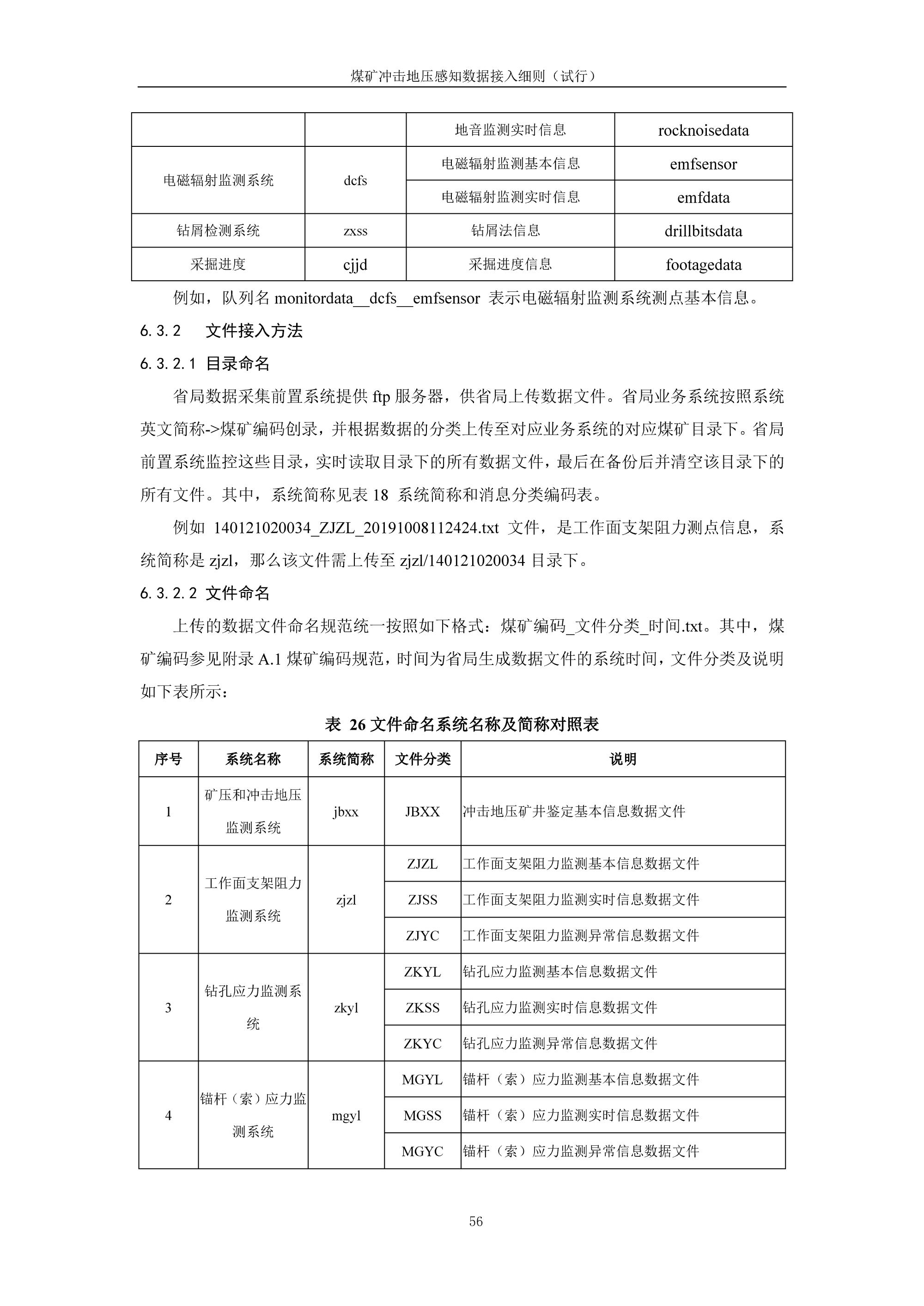
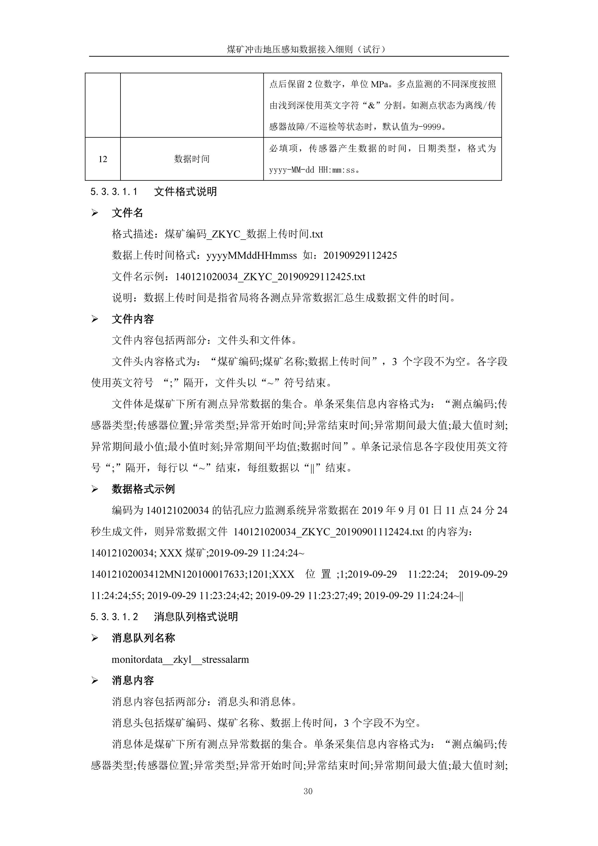
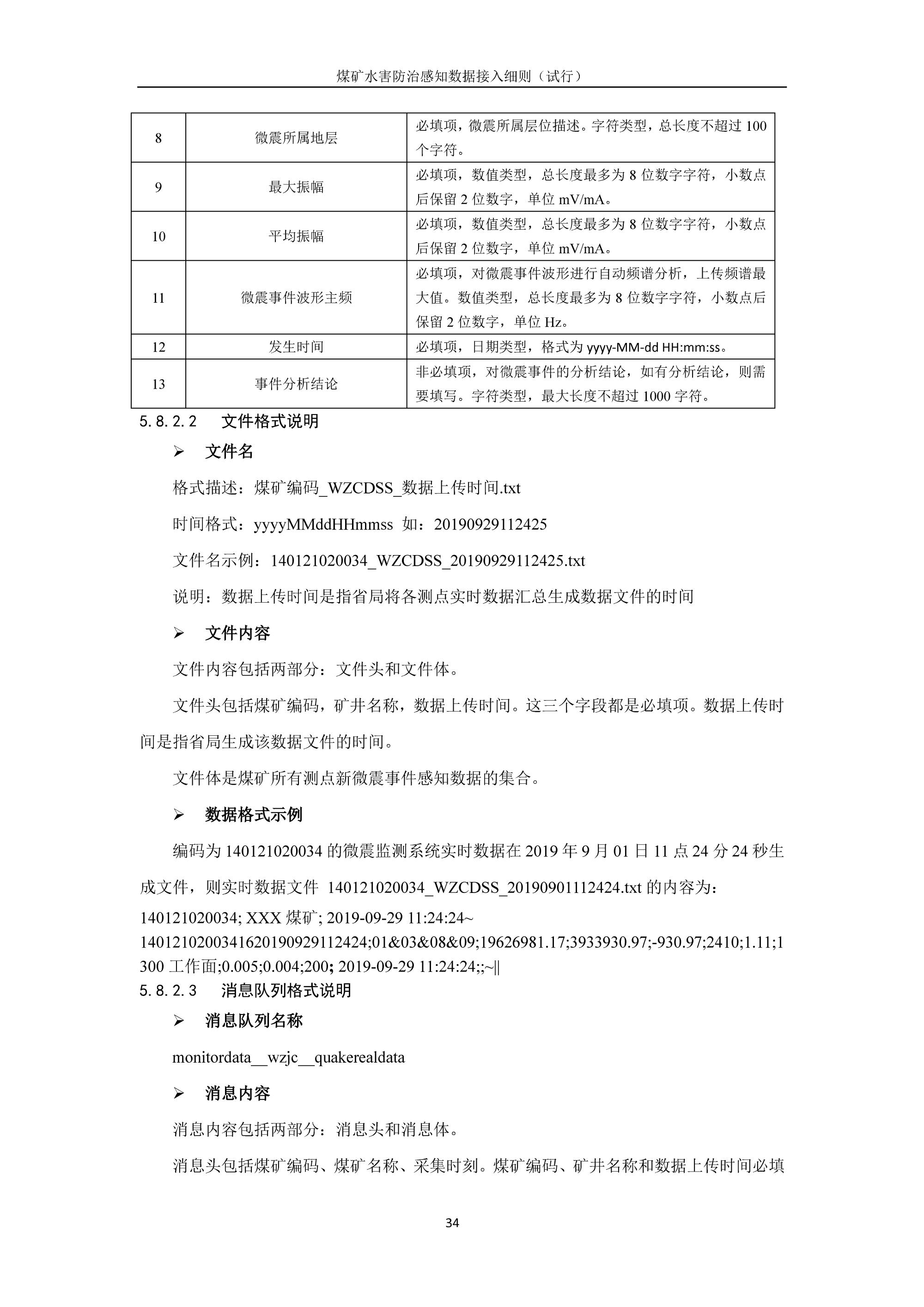
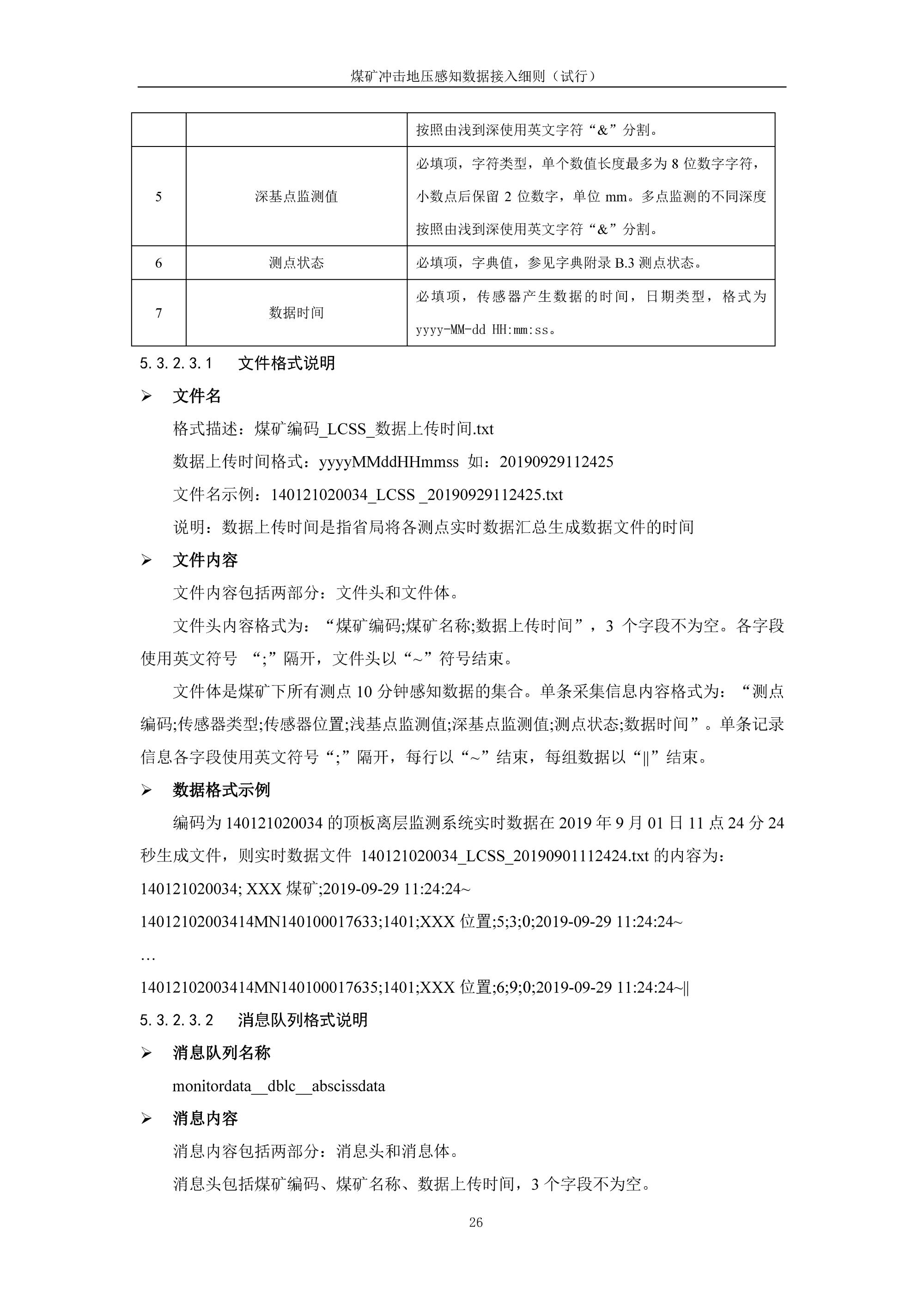
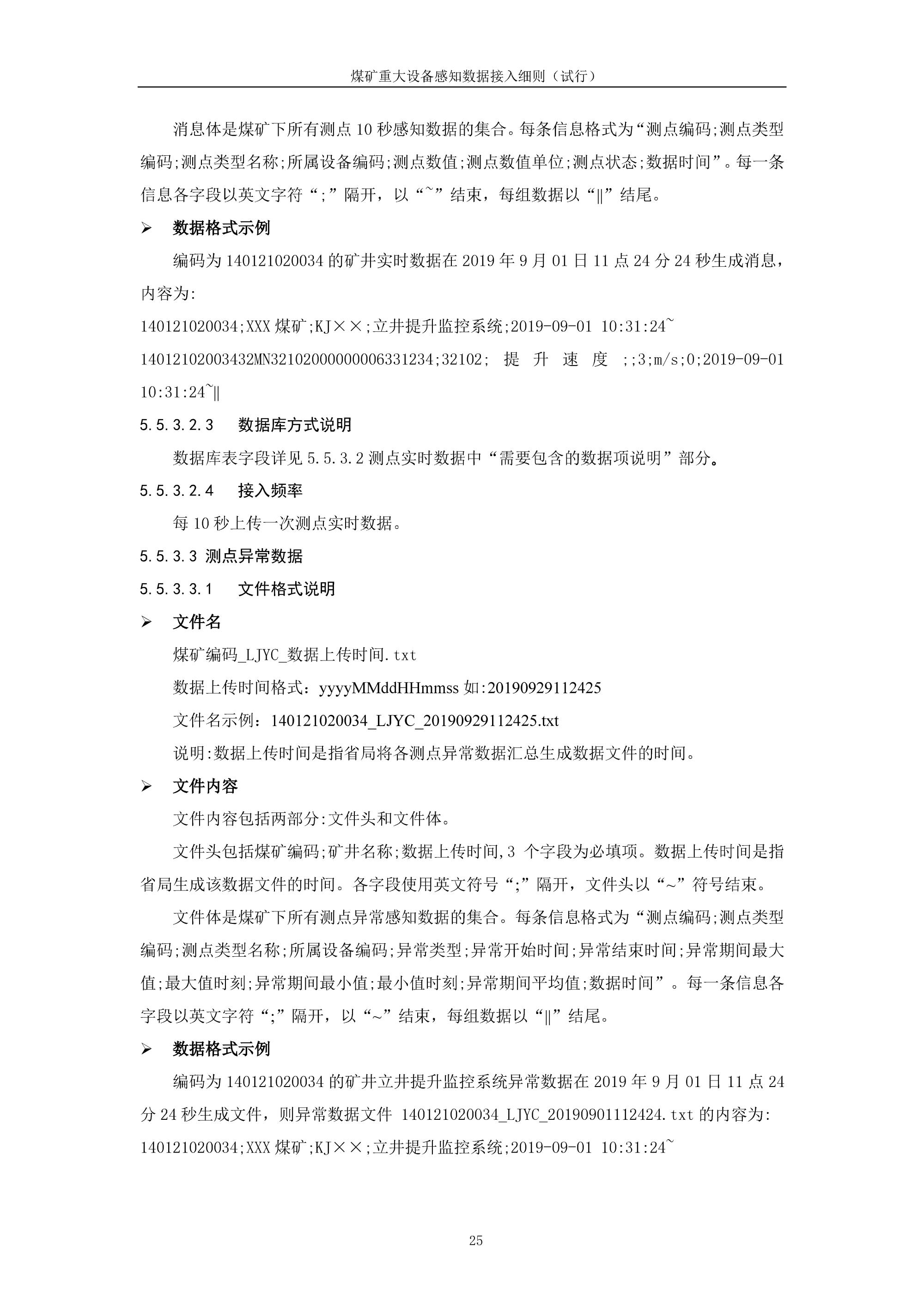
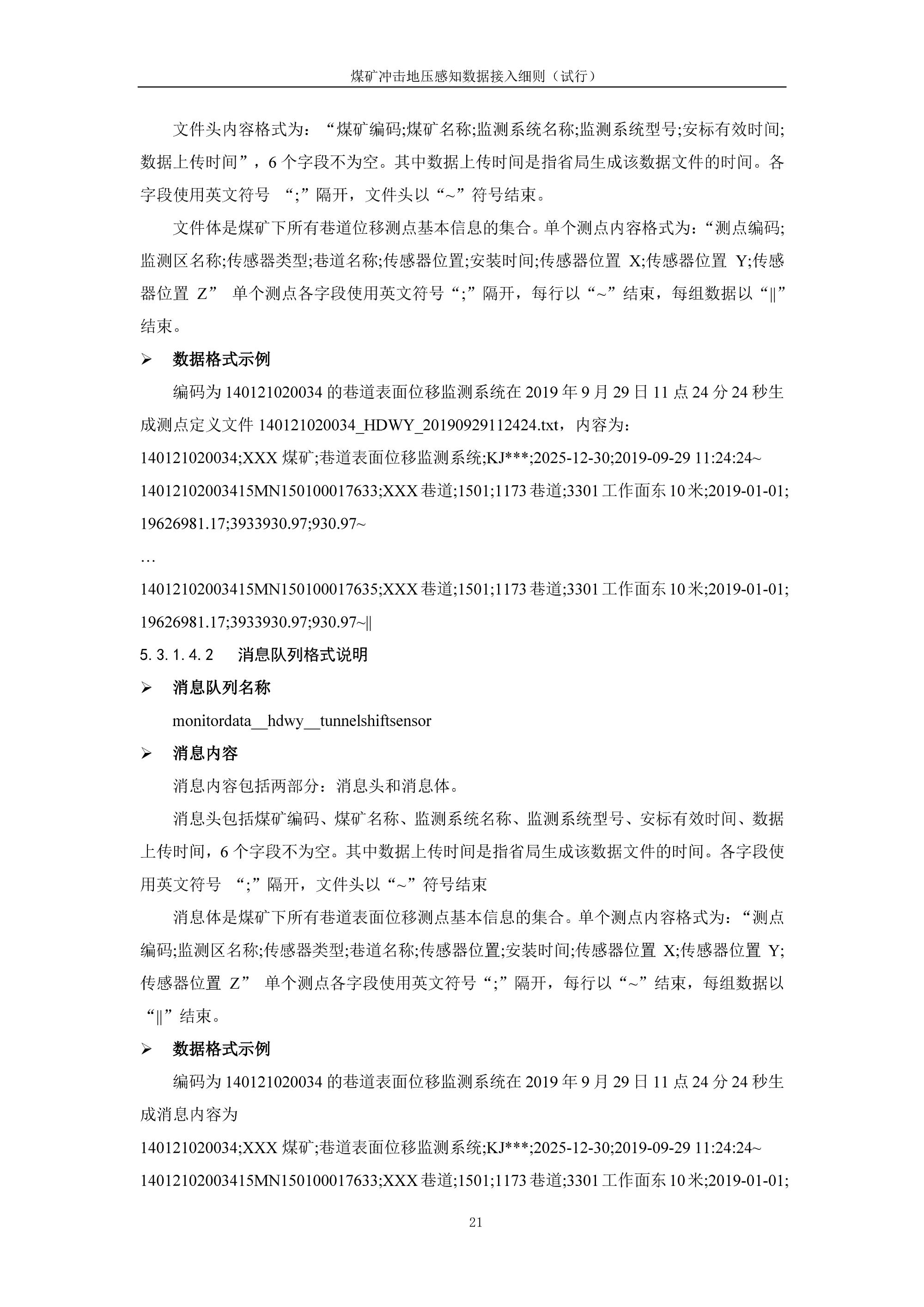
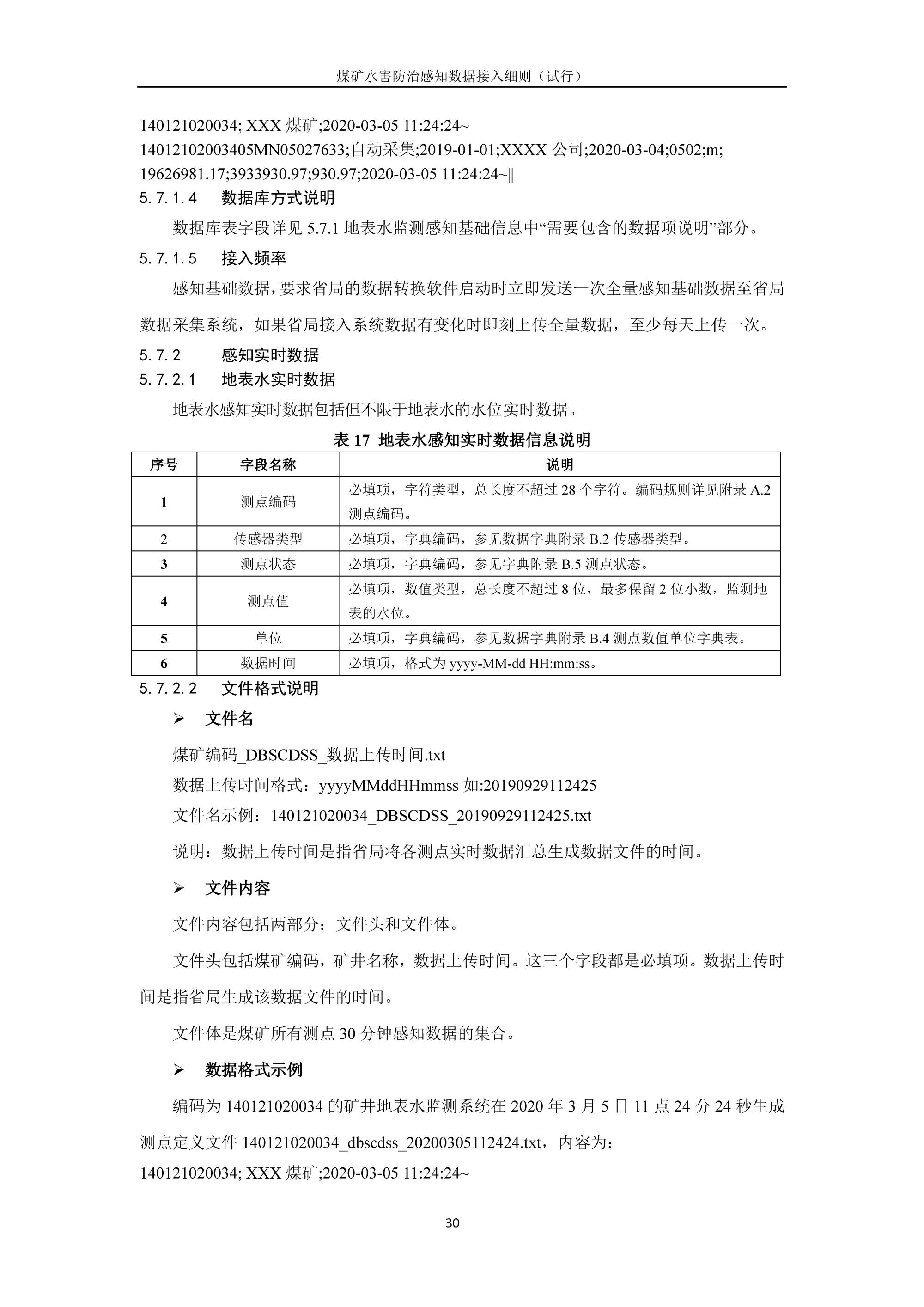
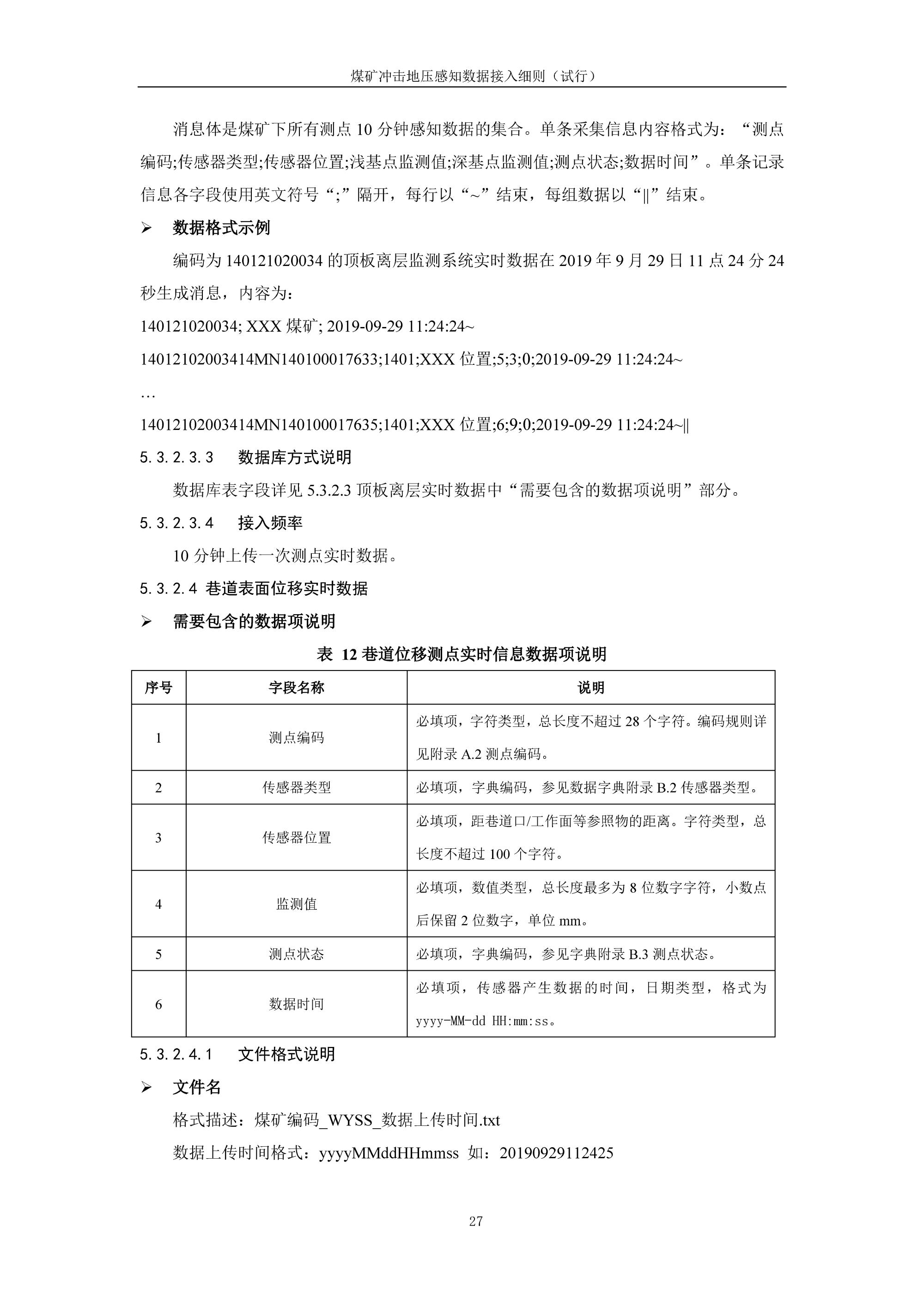
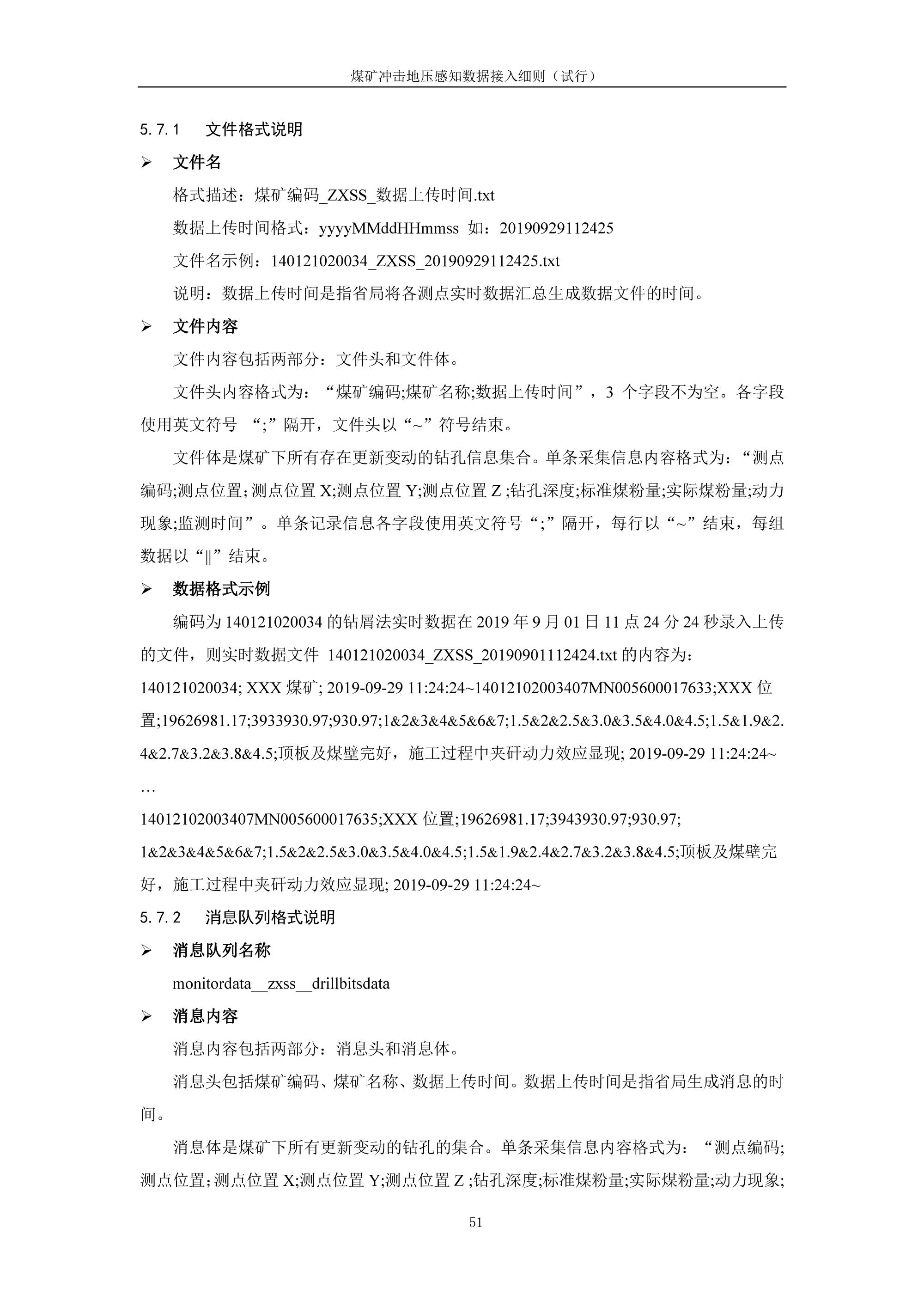
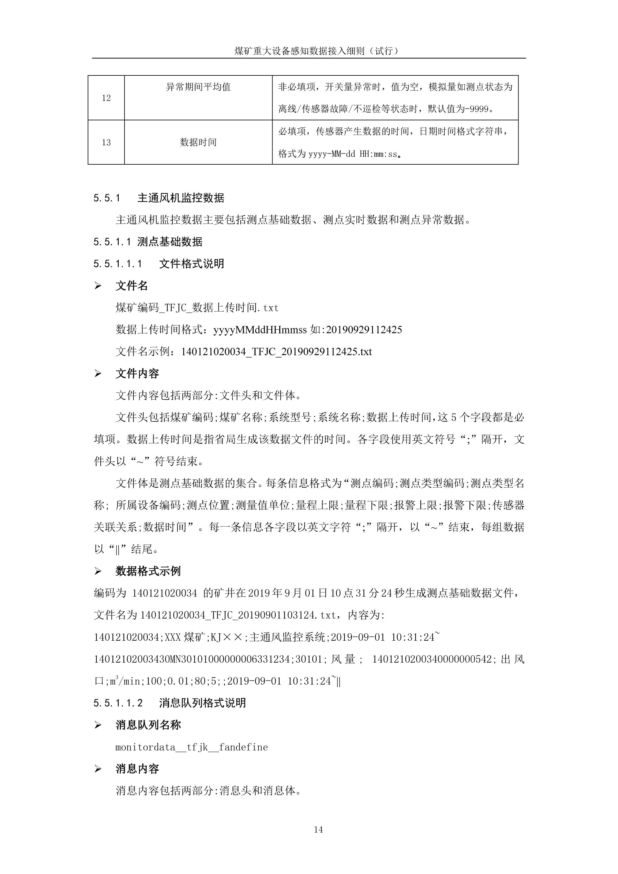
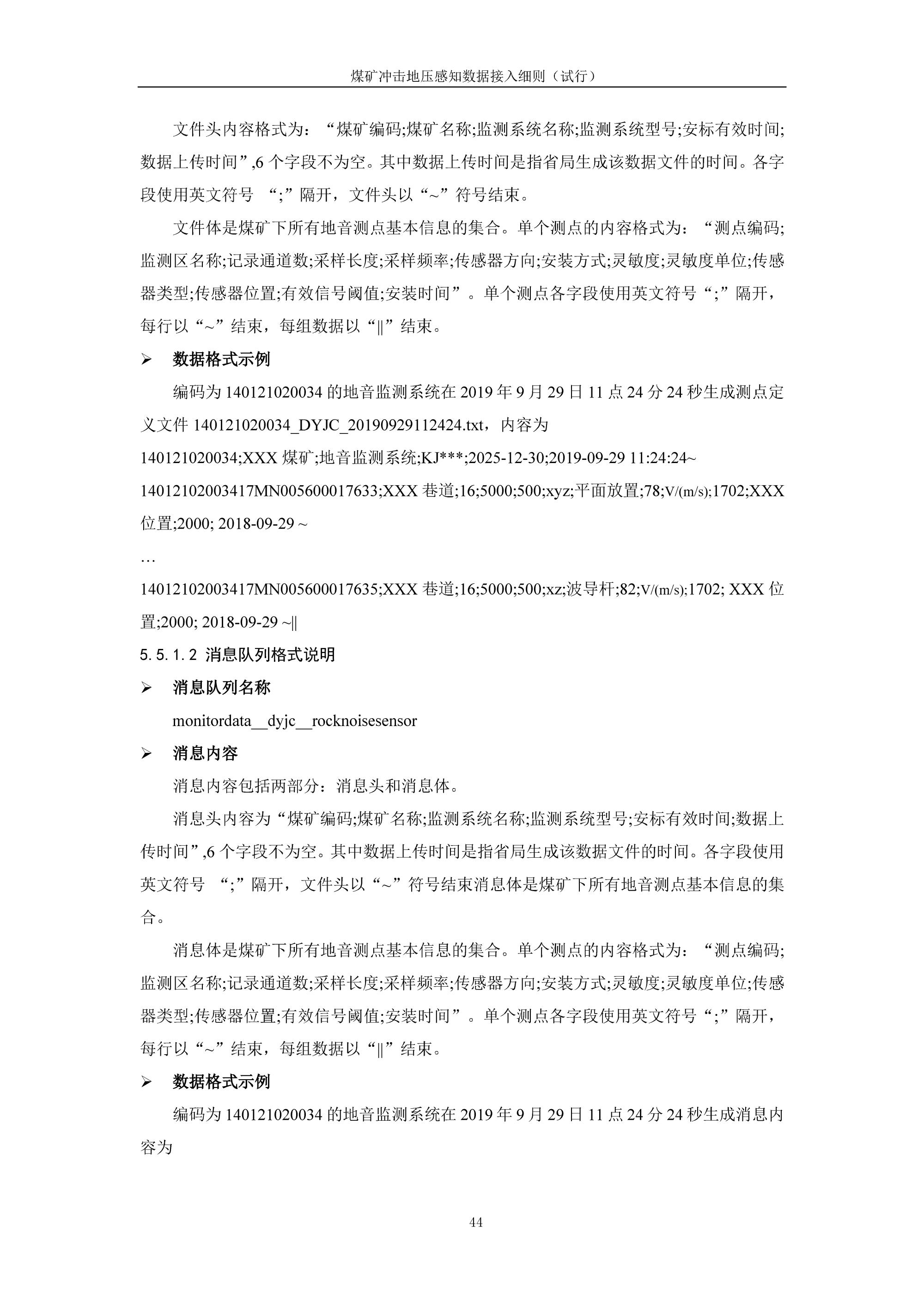
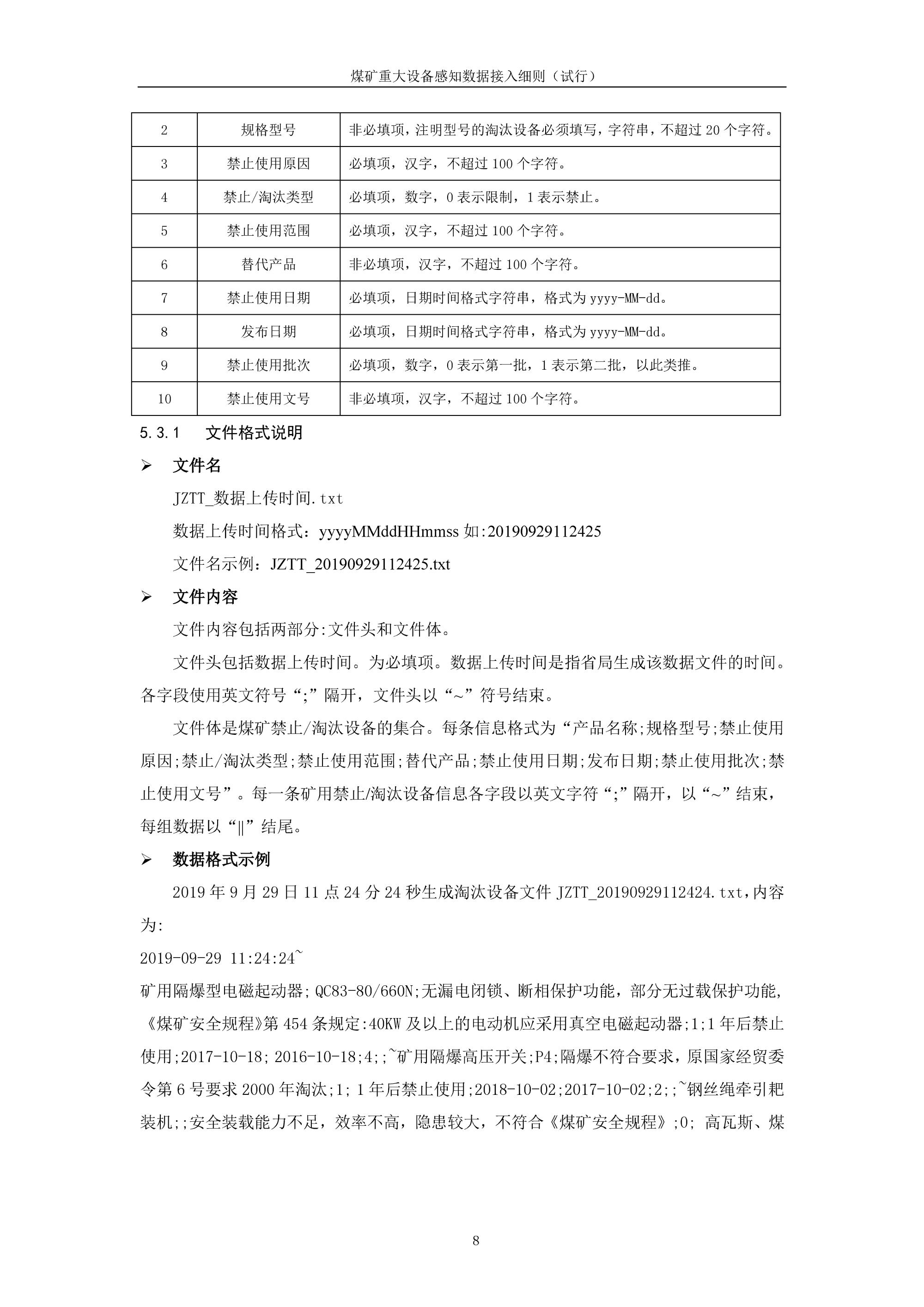
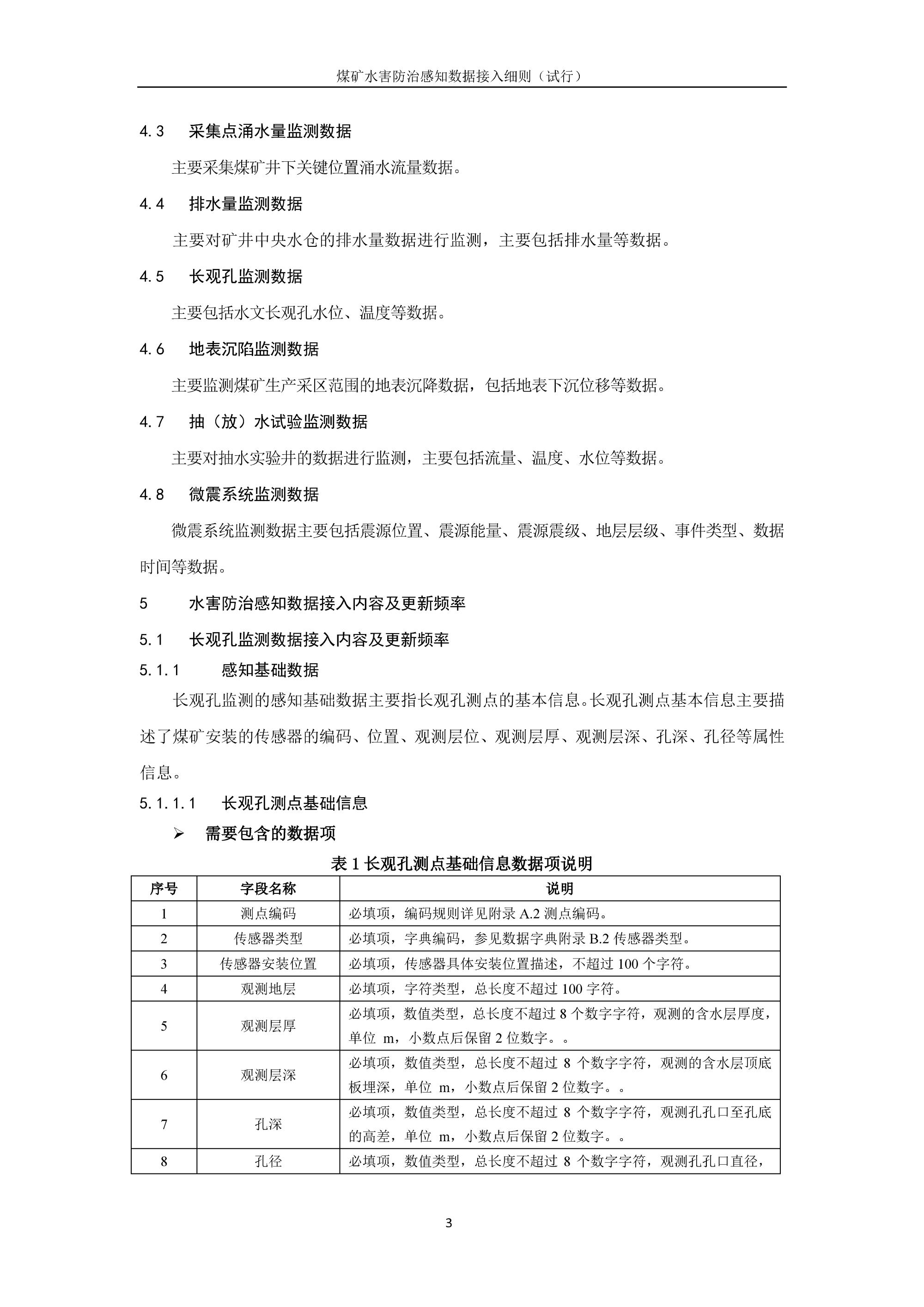
关于印发煤矿冲击地压水害防治及重大设备感知数据接入细则(试行)的通知
作者:
发布时间:2021-01-16
浏览次数:
新闻来源:
摄影:
责任编辑:窦林名
审核: